Welcome...
The office of
Planning & Development
Rangsit University
āļāđāļēāļ§āļāļĢāļ°āļāļēāļŠāļąāļĄāļāļąāļāļāđ
āļĢāļēāļĒāļāļēāļāļāļĨāļāļēāļĢāļāļģāđāļāļīāļāđāļāļĢāļāļāļēāļĢ
(PDCA) 2568
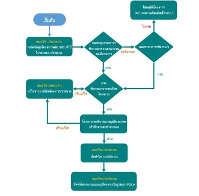
     āļāļāđāļŦāđāļāļđāđāļĢāļąāļāļāļīāļāļāļāļ/āļāļđāđāļāļĢāļ°āļŠāļēāļāļāļēāļāđāļāļĢāļāļāļēāļĢ āļāļąāļāļāļģāļĢāļēāļĒāļāļēāļāļŠāļĢāļļāļāļāļĨāļāļēāļĢāļāļģāđāļāļīāļāđāļāļĢāļāļāļēāļĢāļāļąāļāļāļēāđāļāļĢāļđāļāđāļāļ PDCA āđāļāļĒāļŠāļģāļāļąāļāļāļēāļāļ§āļēāļāđāļāļāļŊ āđāļāđāļāļąāļāļŠāđāļāļāļđāđāļĄāļ·āļāđāļĨāļ°āđāļāļāļāļāļĢāđāļĄāđāļāļĒāļąāļāļāļĩāđāļĄāļĨāļāļāļāļāđāļēāļ āļāļąāđāļāļāļĩāđ āļāļāđāļŦāđāļāđāļēāļ Upload āđāļāļĨāđāļĄāļēāļĒāļąāļ Google Drive āļāļēāļĄāļāļĩāđāđāļāđāđāļāđāļāđāļāļĒāļąāļāļāļĩāđāļĄāļĨāļāļđāđāļĢāļąāļāļāļīāļāļāļāļāļāļēāļāđāļāļ āļ āļēāļĒāđāļāļ§āļąāļāļāļĩāđ 4 āļĄāļīāļāļļāļāļēāļĒāļ 2569
āļāļēāļĢāļāļĢāļāļāļāđāļāļĄāļđāļĨāđāļāļĢāļāļāļēāļĢ
āļāļĩ 2569
       āļāļāđāļŦāđ āļāļđāđāļĢāļąāļāļāļīāļāļāļāļ/ āļāļđāđāļāļĢāļ°āļŠāļēāļāļāļēāļ āļāļĢāļāļāļāđāļāļĄāļđāļĨāđāļāļĢāļāļāļēāļĢāđāļāļĢāļ°āļāļāļāļāļāļĢāļ°āļĄāļēāļ  āļ āļēāļĒāđāļāļ§āļąāļāļāļĩāđ 12 āļĄāļīāļāļļāļāļēāļĒāļ 2569 āđāļĨāļ°āļāļāļ°āļāļāļļāļāļĢāļĢāļĄāļāļēāļĢāļāļ°āļāļģāđāļāļīāļāļāļēāļĢāļāļīāļāļēāļĢāļāļēāđāļāļĢāļāļāļēāļĢāļāļēāļĄāļĨāļģāļāļąāļ Â
      āļāđāļēāļāļŠāļēāļĄāļēāļĢāļāļāļģāđāļāļīāļāļāļĢāļąāļāđāļāđāđāļ āļ āļēāļĒāđāļāļ§āļąāļāļāļĩāđ 15 āļāļĢāļāļāļēāļāļĄ 2569
āđāļāļāļĒāļļāļāļāļĻāļēāļŠāļāļĢāđ
āļĄāļŦāļēāļ§āļīāļāļĒāļēāļĨāļąāļĒāļĢāļąāļāļŠāļīāļ
      āļāļĢāļ°āļāļēāļŠāļąāļĄāļāļąāļāļāđāļāļēāļĢāđāļāļĒāđāļāļĢāđ “āđāļāļāļĒāļļāļāļāļĻāļēāļŠāļāļĢāđāļāļēāļĢāļāļąāļāļāļēāļĄāļŦāļēāļ§āļī
āļāļēāļĢāļāļąāļāļāļģāđāļāļāļāļāļīāļāļąāļāļīāļāļēāļĢāļāļĢāļ°āļāļģāļāļĩāļāļēāļĢāļĻāļķāļāļĐāļē āļ.āļĻ. 2567-2569
āđāļāļāļĒāļļāļāļāļĻāļēāļŠāļāļĢāđāļāļēāļĢāļāļąāļāļāļēāļĄāļŦāļēāļ§āļīāļāļĒāļēāļĨāļąāļĒāļĢāļąāļāļŠāļīāļ
āļ.āļĻ. 2565-2569 (āļāļāļąāļāļāļĢāļąāļāļāļĢāļļāļ āļ.āļĻ. 2567-2569
        āļāļēāļĄāļāļĩāđāļĄāļŦāļēāļ§āļīāļāļĒāļēāļĨāļąāļĒāļĢāļąāļāļŠāļīāļāđāļāđāļāļģāđāļāļīāļāļāļēāļĢāļāļēāļĄāđāļāļāļĒāļļāļāļāļĻāļēāļŠāļāļĢāđāļāļēāļĢāļāļąāļāļāļēāļĄāļŦāļēāļ§āļīāļāļĒāļēāļĨāļąāļĒāļĢāļąāļāļŠāļīāļ āļ.āļĻ. 2565-2569 āļĄāļēāļĢāļ°āļĒāļ°āđāļ§āļĨāļēāļŦāļāļķāđāļ āļāđāļēāļĒāđāļāļāđāļĨāļ°āļāļąāļāļāļēāļāļķāļāđāļāđāļāļąāļāđāļŦāđāļĄāļĩāļāļēāļĢāļ§āļīāđāļāļĢāļēāļ°āļŦāđ āļāļāļāļ§āļ āđāļāļ·āđāļāļāļĢāļąāļāļāļĢāļļāļāđāļāļāļĒāļļāļāļāļĻāļēāļŠāļāļĢāđāđāļāļāđāļ§āļāļāļĨāļēāļāđāļāļ āđāļĨāļ°āđāļāđāļĄāļēāļāļķāđāļāđāļāļāļĒāļļāļāļāļĻāļēāļŠāļāļĢāđāļāļēāļĢāļāļąāļāļāļēāļĄāļŦāļēāļ§āļīāļāļĒāļēāļĨāļąāļĒāļĢāļąāļāļŠāļīāļ āļ.āļĻ. 2565-2569 (āļāļāļąāļāļāļĢāļąāļāļāļĢāļļāļ āļ.āļĻ. 2567-2569) āđāļāļ·āđāļāđāļāđāļāđāļāļ§āļāļēāļāđāļāđāļĄāļŦāļēāļ§āļīāļāļĒāļēāļĨāļąāļĒāļĢāļąāļāļŠāļīāļ āļāļģāđāļāļŠāļđāđāļāļēāļĢāļāļąāļāļāļēāđāļŦāđāļāļĢāļĢāļĨāļļāļāļķāļāđāļāđāļēāļŦāļĄāļēāļĒ
āđāļāļāļĒāļļāļāļāļĻāļēāļŠāļāļĢāđāļāļēāļĢāļāļąāļāļāļēāļĄāļŦāļēāļ§āļīāļāļĒāļēāļĨāļąāļĒāļĢāļąāļāļŠāļīāļ
āļ.āļĻ. 2565-2569
         āđāļāļāļĒāļļāļāļāļĻāļēāļŠāļāļĢāđāļŊ āļāļąāļāļāļģāļāļķāđāļāđāļāļ·āđāļāđāļāđāđāļāļāļēāļĢāļāļąāļāđāļāļĨāļ·āđāļāļāļĄāļŦāļēāļ§āļīāļāļĒāļēāļĨāļąāļĒāļĢāļąāļāļŠāļīāļ āđāļāļĒāđāļāļāļĒāļļāļāļāļĻāļēāļŠāļāļĢāđāļāļēāļĢāļāļąāļāļāļēāļĄāļŦāļēāļ§āļīāļāļĒāļēāļĨāļąāļĒāļĢāļąāļāļŠāļīāļ āļāļāļąāļ āļ.āļĻ. 2565-2569 āđāļāđāļāļāļāļąāļāļāļĩāđāđāļāđāđāļāļāļąāļāļāļļāļāļąāļ āđāļāļĒāđāļāđāļĢāļąāļāļāļ§āļēāļĄāđāļŦāđāļāļāļāļāļāļēāļāļŠāļ āļēāļĄāļŦāļēāļ§āļīāļāļĒāļēāļĨāļąāļĒ āđāļāļ§āļąāļāļāļĩāđ 17 āļāļĪāļĻāļāļīāļāļēāļĒāļ āļ.āļĻ. 2564 āđāļāļ·āđāļāđāļāđāļāđāļāļ§āļāļēāļāđāļāđāļĄāļŦāļēāļ§āļīāļāļĒāļēāļĨāļąāļĒāļĢāļąāļāļŠāļīāļ āļāļģāđāļāļŠāļđāđāļāļēāļĢāļāļąāļāļāļēāđāļŦāđāļāļĢāļĢāļĨāļļāļāļķāļāđāļāđāļēāļŦāļĄāļēāļĒÂ
āđāļāļāļĨāļąāļāļĐāļāđ (Uniqueness) âāļĄāļŦāļēāļ§āļīāļāļĒāļēāļĨāļąāļĒāļŠāļĄāļāļđāļĢāļāđāđāļāļ āļāļĩāđāļāļēāļĢāļĻāļķāļāļĐāļēāļāļ·āļāļāļ§āļąāļāļāļĢāļĢāļĄâ
āļāļąāļāļĨāļąāļāļĐāļāđ (Identity) âāļāļīāļāļŠāļĢāđāļēāļāļŠāļĢāļĢāļāđ āļĒāļķāļāļĄāļąāđāļāļāļļāļāļāļĢāļĢāļĄÂ āļāļģāļāļēāļĢāđāļāļĨāļĩāđāļĒāļāđāļāļĨāļ”
āļāļāļīāļāļēāļ (Pledge) âāļĄāļŦāļēāļ§āļīāļāļĒāļēāļĨāļąāļĒāļĢāļąāļāļŠāļīāļ āļŠāļĢāđāļēāļāļŠāļĢāļĢāļāđāļŠāļīāđāļāļāļĩāđāļāļĩāđāļŦāđāđāļāđāļŠāļąāļāļāļĄâ
āļ§āļīāļŠāļąāļĒāļāļąāļĻāļāđ (Vision) âāļāļēāļĢāļĻāļķāļāļĐāļēāļāļ·āļāļāļ§āļąāļāļāļĢāļĢāļĄāļāļĩāđāđāļĄāđāļĄāļĩāļāļĩāđāļŠāļīāđāļāļŠāļļāļâ
   *āļāđāļēāļāļŠāļēāļĄāļēāļĢāļāļāļēāļ§āļāđāđāļŦāļĨāļāđāļāļāļŠāļēāļĢāđāļāļĩāđāļĒāļ§āļāļąāļāļāļēāļĢāļĢāļēāļĒāļāļēāļ āļāļąāļāļāļĩāđ*
- āđāļāļāļāļāļĢāđāļĄāļĢāļēāļĒāļāļēāļāļŠāļĢāļļāļāļāļĨāļāļēāļĢāļāļģāđāļāļīāļāđāļāļĢāļāļāļēāļĢāļāļēāļĄāļĢāļđāļāđāļāļ PDCA
- āļāļēāļĢāļĒāļāđāļĨāļīāļāđāļāļĢāļāļāļēāļĢāļŠāļģāļŦāļĢāļąāļāđāļāļĢāļāļāļēāļĢāļāļĩāđāđāļĄāđāļāļĢāļ°āļŠāļāļāđāļāļ°āļāļģāđāļāļīāļāļāļēāļĢ
āļŦāļĄāļēāļĒāđāļŦāļāļļ: āļŠāļģāļŦāļĢāļąāļāđāļāļĢāļāļāļēāļĢāļāļĩāđāđāļĄāđāļāļĢāļ°āļŠāļāļāđāļāļ°āļāļģāđāļāļīāļāļāļēāļĢāļāļĢāļļāļāļēāļāļĢāļāļāđāļāļāļāļāļĢāđāļĄāļāļāļĒāļāđāļĨāļīāļāđāļāļĢāļāļāļēāļĢāđāļĨāļ°āļŠāđāļāļĄāļēāļĒāļąāļāļŠāļģāļāļąāļāļāļēāļāļ§āļēāļāđāļāļāđāļĨāļ°āļāļąāļāļāļē āļāļēāļāļēāļĢāļāļēāļāļīāļāļĒāđ āļāļļāđāļĢāļĢāļąāļāļāđ (āļāļēāļāļēāļĢ 1) āļāļąāđāļ 2 āļŦāđāļāļ 1-208 āļŦāļĢāļ·āļ Email: planning@rsu.ac.th āļ āļēāļĒāđāļāļ§āļąāļāļāļĩāđ 27 āļĄāļĩāļāļēāļāļĄ 2569
   *āļāđāļēāļāļŠāļēāļĄāļēāļĢāļāļāļēāļ§āļāđāđāļŦāļĨāļāđāļāļāļŠāļēāļĢāļāļđāđāļĄāļ·āļ āļāļąāļāļāļĩāđ*
- āļāļąāđāļāļāļāļāļāļēāļĢāļāļīāļāļēāļĢāļāļēāđāļĨāļ°āļāļāļļāļĄāļąāļāļīāļāļāļāļĢāļ°āļĄāļēāļāđāļāļĢāļāļāļēāļĢāļāļąāļāļāļēāļŊ
   *āļāđāļēāļāļŠāļēāļĄāļēāļĢāļāļāļēāļ§āļāđāđāļŦāļĨāļāđāļāļāļŠāļēāļĢāļāļąāđāļāļāļāļ āļāļąāļāļāļĩāđ*
- āļāđāļēāļāļŠāļēāļĄāļēāļĢāļāļāļĢāļāļāļāđāļāļĄāļđāļĨāđāļāļĢāļāļāļēāļĢāļŊ āđāļāđāļāļĩāđāļĢāļ°āļāļāļāļāļāļĢāļ°āļĄāļēāļ
āđāļāļāļāļāļīāļāļąāļāļīāļāļēāļĢāļāļĢāļ°āļāļģāļāļĩ (Action Plan)
āļāļĩāļāļēāļĢāļĻāļķāļāļĐāļē āļ.āļĻ. 2560-2564
āļŠāļēāļĄāļēāļĢāļāđāļāđāļēāļāļđāļāđāļāļĄāļđāļĨ Action Plan āđāļāđāļāļĩāđ















